甘度解臭君(除臭气)丨除臭效果好

您是否正面临这些废气处理困境?除臭塔挂膜总是失败?硫化物、氨味残留,导致投诉不断?环保检查因为异味不达标面临罚款?生物膜自然形成太慢,一遇到废气量波动或湿度不足,系统立马瘫痪。 解臭君帮您逐个突破!VOC去除率达90%+,1-2天快速挂膜。15属共生菌群耐油耐高低温、抗冲击,高效除臭降烃,专治废气不达标及挂膜难。

快速解决您的技术难题:

快速获取您需要采购的货品:

【产品简介】

我司研发的解臭君菌种有高达15个属30多种细菌共生的复系菌群。各类细菌在同一环境下共生,菌种种类凸显得特别丰富,所以拥有很强的适应性,对各种废气均能适应且分化筛选出适合的微生物群落。由甘度解臭君形成的生物膜由于有分泌粘液的菌种存在,故形成的生物膜不易断裂,对于填料挂膜厚度来说有不小的优势,同时,对于各种理化的冲击也有很强的适应性。

 

【产品信息】

产品名称:解臭君    

型号:GANDEW-VOC   

执行标准:Q/SHGD 010-2025

品牌:甘度                       

气味:轻微饲料发酵味

产品性状:灰褐色粉末 规格:1kg/袋      

储存方法:避光避湿存储

产品用途:高效去除废气中的硫化物、氨味以及其他臭味,降低非甲烷总烃,降低VOC

主要成分:鞘氨醇单胞菌,芽苞杆菌属,产碱杆菌属、铜绿假单胞菌、纤维粘菌科和活化酶以及多糖等其他营养物

应用场景:除臭塔、除臭箱、除臭生物滤池、生物滴滤等专业处置废气装置的生化段                         

保 质 期:18个月

生产日期:见包装

  

【核心技术】

1微生物共生技术

我司研发的菌种有高达15个属30多种细菌共生的复系菌群。各类细菌在同一环境下共生,菌种种类凸显得特别丰富,所以拥有很强的适应性,对各种废气均能适应且分化筛选出适合的微生物群落。由甘度除臭菌形成的生物膜由于有分泌粘液的菌种存在,故形成的生物膜不易断裂,对于填料挂膜厚度来说有不小的优势,同时,对于各种理化的冲击也有很强的适应性。

2母菌筛选技术

采用先进的细胞仪,通过它拥有多激光选项、多种配置以及针对我司在废气上特定研究领域的滤光片组,从而更好的去鉴别优势菌株。

3驯化与固态休眠技术

研发中心筛选出来母菌后,针对其母菌配置适合生成的培养基,经过长时间的培养以月为单位,经过耐油污、耐高温、耐低温等条件的驯化,培养出综合能力极强的菌株,发酵后产生的成品菌种通过我司特定的固态休眠技术将产品制作成粉末状,便于储存与运输、使用,保质期可长达18个月。


【产品特点】

据研发中心实验数据及多年来现场情况反馈,得出我司的微生物菌种具有极强的优势:

1.无污染:菌种无毒性、无致病性、无二次污染。

2.成膜速度快:一般情况1-2日挂膜,废气浓度高、工艺不完善挂膜较慢些。

3.活性高:采用复杂及特定的微生物驯化技术,杂质少、有效菌株活性强。

4.去除率高:VOC去除率达80%,非甲烷总烃去除率达到90%以上、甲苯和二甲苯去除率达70%。

5.除臭效果好:对于常规臭气(吲哚类、氨气、硫化氢)有较好的吸收去除功能。

6.适应性强:本土驯化、生产、培养、取材,能快速适应当地环境。

7.抗冲击性强:耐油污、耐高低温、同时可抗击废气量的大量波动。

8.稳定性强:多种微生物的产品抗各类型冲击能力大幅度增加。

9.成本低:繁殖能力、投加一次后即可稳定繁殖,无需重复添加。

10.方便快捷:粉末状便于运输使用,后期维护也简单。


【痛点问题】

你是否遇到这些困境?

1.现有除臭 、净化方案去除硫化物、氨味等臭味效果差,异味残留明显,影响厂区及周边空气质量,引发周边居民投诉。

2.非甲烷总烃、VOC 降解效率低,处理后排放浓度不达标,面临环保部门处罚风险。

3.臭味及有害气体持续存在,对现场操作人员身体健康造成潜在危害。

4.生物法处理废气时,生物膜自然形成速度慢,导致设备投产或恢复运行后,需要长时间等待才能达到处理效果。

5.当废气处理环境湿度不足时,生物膜中的微生物易死亡,导致处理系统失效,无法持续稳定运行。

6.系统停机后重新启动难度大,微生物难以快速恢复活性,耽误废气处理进度。

7.复杂废气成分(多污染物混合)下,难以筛选出适配的高效微生物,导致处理效果不稳定。

8.微生物驯化周期长,占用大量时间成本,延缓废气处理项目落地或系统优化进度。

9.挂膜效率低,生物膜附着速度慢、附着力差,易脱落,影响废气处理系统的长期稳定运行。

10.现有产品对除臭塔等设备内的环境变化(如温度波动、pH 值变化、污染物浓度波动等)适应性差,环境一旦变化就出现处理效率骤降。

11.不同工况、不同设备(如不同类型除臭塔)下,需要更换不同的处理产品,兼容性差,增加采购和运维成本。

12.极端环境条件(如高温、低温、高湿度波动)下,产品易失效,导致设备无法正常发挥废气处理作用。

 

【产品功效】

1.高效去除废气中的硫化物、氨味以及其他臭味,降低非甲烷总烃,降低VOC。

2.加速废气中生物膜的形成,在湿度不够的情况下存活便于重新启动。

3.自主选择性筛分出复杂废气状况下的微生物,从而缩短驯化时间,增加挂膜效率。

4.在除臭塔等专业设备内可适应不同的环境状况。

 

【作用机理】

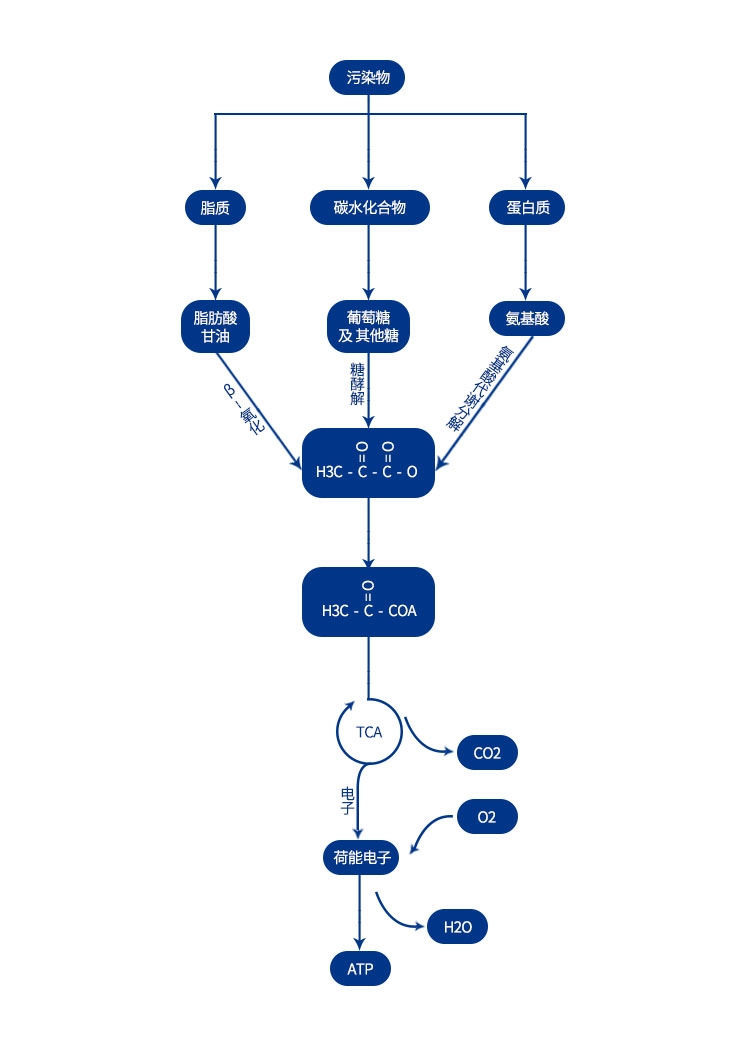
1.细菌分解机理

有机污染物在厌氧或好氧的作用下被除臭菌种内的各种细菌彻底分解成水和二氧化碳或甲烷,以满足细菌日常活动和增殖所需(详细过程看2.2)。一般来说,复杂填料生物膜形成的菌种体系较为完整,污染物先厌氧菌群分解成小分子物质再通过好氧菌群彻底分解,甘度除臭菌种根据不同的处理单元的环境条件分化出不同的细菌。

2.一般有机污染物的生物代谢过程

第一类是分解代谢:

复杂有机物先是在厌氧菌的作用下,分解成葡萄糖等易分解的有机物,再进一步降解,此部分过程一般分为四个阶段:首先是水解阶段,其次是产乙酸阶段、再是产氢阶段(一般和产乙酸阶段同时)、最后是产甲烷阶段。

糖类:糖酵解,这是大部分自养或异养生物、所有好氧和厌氧生物开始分解葡萄糖的代谢途径。糖酵解不需要氧气的参与,一般分为四个步骤进行①底物水平磷酸化②将六碳分子分解成俩个三碳分子③将两个电子转移给辅酶NAD④捕获能量储存到ATP中。其中甘度除臭菌种中的枯草芽孢杆菌还具有戊糖磷酸途径,可以分解五碳糖。

糖酵解是不完全分解,其最终产物是丙酮酸,其可通过甘度解臭君中不同的菌种产生的酶进一步代谢。具体见图

图片1.png 

在深度厌氧完成后,有机物(COD)的浓度复杂程度均大幅度降低,这部分剩余产物和未经历其他发酵手段的丙酮酸会在氧气和需氧菌的参与下先脱二氧化碳形成乙酰辅酶A。

图片2.png 

乙酰辅酶A再历经三羧酸循环(TCA)最终分解成二氧化碳和水。三羧酸循环的图解如下

3图片3.jpg 

脂肪和油脂:这类废气多见于垃圾填埋场,脂肪在厌氧生物作用下能发生水解生成甘油和三个脂肪酸。甘油通过糖酵解代谢。脂肪酸通常含偶数个碳,他们通过一个称为β-氧化的代谢途径分解成二碳单位。在该过程中,脂肪酸首选与辅酶A连接,脂肪酸β位碳被氧化从而释放出乙酰辅酶A,同时原脂肪酸链减少两个碳原子。这个过程重复进行,每次都释放出一分子乙酰辅酶A,形成的乙酰辅酶A通过TCA途径被氧化。

蛋白质:蛋白质在甘度复合菌种分泌的蛋白水解酶的作用下水解成单个氨基酸,接着氨基酸发生脱氨基反应,即去除氨基。脱去氨基的分子进入糖酵解、发酵或TCA彻底代谢。

第二类是生物合成

生物合成比较简单,即各种微生物将这些污染物当作合成物质的底物通过各种生物酶的催化下合成自身所需的物质,例如纤维素、肽聚糖、脂多糖等,甚至某些聚合物(荚膜)。当这些生物死亡时其尸体碎片则通过上述生物分解代谢途径彻底分解。

上述内容整理示意图如下。

图片4.png 


【使用参数】

经测试表明,以下物理和化学参数对细菌成长有更效:

1.pH值:试纸在湿润水蒸气范围内为6-9之间,建议使用范围在6.8-8.5之间。

2.温度:作用范围在10℃-50℃之间,建议使用温度为25-30℃。

3.湿度:90%以上(这是决定性因素)

4.耐受参数:

4.1石油类:耐受度较高,可用于炼油厂等石化项目 

4.2毒性物质:硫化氢耐受度较高、含酚类以及含氯类废气耐受度较低。

4.3湿度阈值:90—100%湿度下可正常存活,60-90%湿度下休眠(最长72小时),低于60%相对湿度则无法正常生存。

 

【常规使用方法】

1投加在各类生化除臭装置的循环水箱(好氧)中

1.1.循环水箱好氧状态下:循环水箱中的溶解氧需2mg/L-4mg/L之间、pH值需控制在7.0-8.0之间、水温需控制在13-38℃之间(最佳作用温度为 25-35℃)。

1.2.曝气:预曝气2小时,使循环水箱水中的溶解氧维持在2mg/L-4mg/L之间。

1.3.溶解后的菌种与营养源投加:把溶解搅拌成液体的菌种均匀的喷洒或均匀的倒入循环水箱内。

1.4.持续曝气2天:循环水箱中曝气设备在培养中的2天时间中曝气全开,喷淋打开,使得细菌在繁殖培养中能够有充分的溶解氧,并每日补充营养物(会有具体营养物投加说明表)过程中进气依然关闭。

1.5.少量进气:经过了2天的曝气繁殖后,第3天打开废气进口,并调整喷淋恢复到原来正常的运行设置(按照设备要求调控),在此期间保证设备中相对湿度达到90%以上。少量进气直到第6天,第7天可正常进进气。

1.6.正常进气:在此期间,建议一周换两次循环水,每次补充适当营养物(一般是最后一次的1/2),持续一个月。后续可正常运行,循环水2-3天一换,无需补充营养物。

2投加在各类生化除臭装置的循环水箱(厌氧)中

2.1.溶解氧、PH、温度控制:循环水箱中pH控制在7.0-8.0之间,水温要求10℃以上。

2.2.进出气口:关闭废气进出口。

2.3.溶解后的菌种与营养源投加:把溶解搅拌成液体的甘度除臭菌种均匀的喷洒或均匀的倒入循环水箱内。

2.4.搅拌系统:循环水箱内有搅拌系统的建议打开三小时,无搅拌系统的建议临时增设大流量泵(相对)做循环用并打开三小时。

2.5.喷淋系统:打开喷淋系统,使之连续运行24小时,之后开始缓慢进气。

2.6.少量进气:经过了2天的曝气繁殖后,第3天打开废气进口,并调整喷淋恢复到原来正常的运行设置(按照设备要求调控),在此期间保证设备中相对湿度达到90%以上。少量进气直到第6天,第7天可正常进进气。

2.7.正常进气:在此期间,建议一周换两次循环水,每次补充适当营养物(一般是最后一次的1/2),持续一个月。后续可正常运行,循环水2-3天一换,无需补充营养物。

 

6.3异常情况

细菌投加于循环水箱2天左右,水中产生了少量白色泡沫,这属于正常情况(微生物细菌繁殖保外聚合酶所产生),如担心大量泡沫溢出造成影响,可通过喷淋消解和投加消泡剂(网络有售)两种方式解决。

 

【注意事项】

1.微生物培养期间需要保持适合的营养物浓度,以来保证细菌的生长繁殖能力。

2.微生物的投加量,可以根据具体的污染物浓度来酌情增减。

3.接触本品后应用肥皂水将手洗干净,避免吸入或进入眼部。

4.受污染区含有杀菌剂或其他有毒试剂时,应预先研究它们对微生物的作用。

5.如有特殊情况,请与我司专业人员沟通后再使用,特殊情况包括但不限于废气中存有大量毒性物质、不明生物体、浓度过高,停留时间过短等。